即可将网页分享至朋友圈
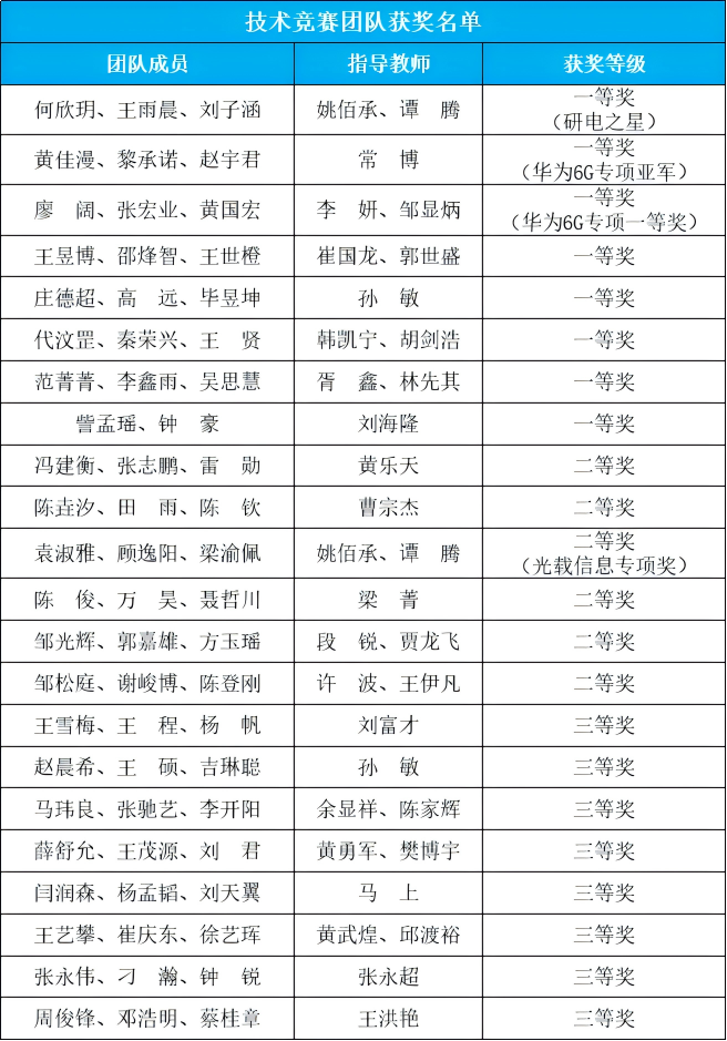
8月14至17日,第二十届中国研究生电子设计竞赛全国总决赛在深圳龙岗区举行。我校学子表现突出,获技术竞赛团队奖一等奖8项、二等奖6项、三等奖8项,信息与通信工程学院研究生组建的团队斩获最高荣誉“研电之星”(我校首次获得,全国仅三项)。此外,我校在无问芯穹、小米、优利德等企业命题赛道获一等奖1项、二等奖5项、三等奖6项。学校获评“优秀组织单位”,姚佰承、孙敏、刘海隆、李妍、韩凯宁、崔国龙、常博、胥鑫老师获“优秀指导教师”奖。

中国研究生电子设计竞赛作为“中国研究生创新实践系列大赛”主题赛事之一,是面向全国在读研究生的一项团体性电子设计创新创意实践活动,现已成为中国电子设计领域的顶级赛事。本届竞赛于今年3月正式开赛,共有333所高校的8228支队伍成功报名参赛,经过层层选拔,最终635支队伍2000余名师生脱颖而出,晋级全国总决赛。我校研究生在决赛中表现出的优秀实力得到了评审专家的一致认可,充分展现了学校在电子信息领域的学科优势,彰显了成电学子优秀的创新设计能力和推动社会发展的潜力。

本届比赛中,信息与通信工程学院研究生何欣玥、王雨晨、刘子涵3人组建的团队,在我校姚佰承教授和谭腾副教授的指导下,专注于无人机等低慢小目标的声源定位研究。团队自主研发了基于MEMS薄膜的极高灵敏度新型F-P腔光纤麦克风微探头,并结合多探头协同定位机制与FPGA高速算法,实现了远距离、高精度、高帧率的声音探测与定位。团队通过路演、小组答辩等环节闯入“研电之星”挑战赛,最终获得了仅三个席位的“研电之星”最高荣誉,实现我校在该赛事的历史性突破。

学校高度重视研究生创新实践能力培养,将学科竞赛作为落实立德树人根本任务,推动产教融合、科教融汇,提升研究生培养质量的重要抓手。研究生院大力实施“研究生科技创新支持项目”,以研究生学科竞赛为载体,持续优化竞赛生态、搭建高水平竞赛平台、完善竞赛指导体系,全面助力研究生创新实践能力提升。信息与通信工程学院作为此项赛事校内赛承办单位,充分发挥学科优势与产学协同育人特色,自赛事启动以来,通过多轮校赛评审与专项强化培训,深度挖掘团队潜力,系统提升参赛项目的技术深度与竞技水平,为我校在全国总决赛中实现突破奠定坚实基础。
未来,学校将继续秉承“以赛育人、以赛促研、以赛促教、以赛促创”的理念,支持引导研究生参与科技竞赛,不断推动研究生创新实践能力向服务国家战略需求与科技前沿领域纵深迈进。
第二十届中国研究生电子设计竞赛全国总决赛电子科技大学获奖名单


编辑:刘瑶 / 审核:李果 / 发布:陈伟