即可将网页分享至朋友圈
“辩证求实,论道启真”。4月19日下午,伴随着信软学院和电工学院、物电学院和航空航天学院两场初赛的打响,第三十届“成电杯”辩论赛拉开战幕。
本次比赛分为初赛、复赛、决赛三个阶段,初赛将于4月19日至25日进行。校内19个学院分为6个小组,小组头名晋级复赛。本次比赛邀请了四川大学、西南交通大学等高校辩论队进行现场交流,并在“成电Culture”微博、微信平台,“科大好声音电台”手机APP等新媒体同步推广,与网友在线互动。

在小组赛揭幕战中,信软学院与电工学院围绕环境问题展开激烈辩论。正方信软学院紧扣“提高公民意识才是根本”铺开论点,而电工学院则认为立法监督的重要性无可代替。另一场物电学院与航空航天学院的比赛同样精彩,正方物电学院立场为“神曲的流行是审美的低俗化”,队员举出了很多现实中让人啼笑皆非的神曲闹剧;反方航空航天学院则认为神曲本身并不低俗,而是对文化多元化的重要推动。正反双方在辩论中引用的例子均来源于生活,让观众产生很大的共鸣。最后,电工学院、物电学院代表队分别获胜,同时其队员斩获“最佳辩手”殊荣。
而后的四场比赛,英才、机电、生命、光电学院分别战胜各自的对手,取得小组首胜。其中,机电学院与通信学院的比赛十分胶着,双方就“不破不立/不立不破”这一辩题展开拉锯战,最后机电学院仅以3.5分的优势获胜。而当晚最精彩的一场比赛,当属外国语学院和光电学院之间关于“支付方式的演进”的辩论。正方外国语学院四位女生配合默契,从便捷性推动支付方式演进的角度进行阐述,而拥有两名校辩队队员的反方光电学院,在立论和攻防中更具临场经验,最终以2分险胜对手。

“‘成电杯’辩论赛到今年已经走过了三十个年头。三十而立,作为辩手,我们通过参加辩论赛收获良多,我们也有责任为学校的辩论文化做出自己的努力。”赛后,四川省首届大学生辩论邀请赛决赛最佳辩手、光电学院2014级林子越同学表示。
本届“成电杯”辩论赛由国家大学生文化素质教育基地主办,计算机科学与工程学院承办。
相关链接:
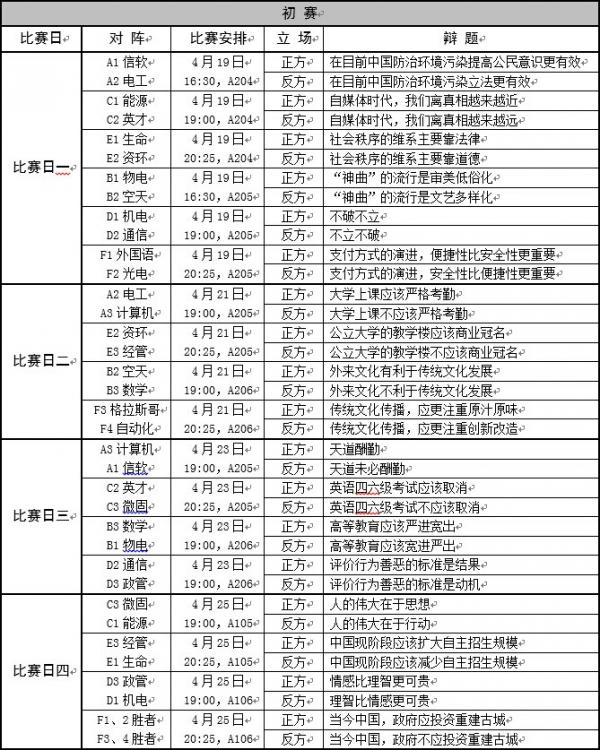
“成电杯”辩论赛初赛赛程安排:

编辑:林坤 / 审核:罗莎 / 发布:一戈