教育教学

分享到微信 ×
打开微信“扫一扫”
即可将网页分享至朋友圈
我校4篇博士学位论文获评中国电子教育学会优博论文奖及提名奖
文:研究生学位办 来源:电子学院 集成电路学院 研究生院、党委研究生工作部 时间:2026-01-14 313

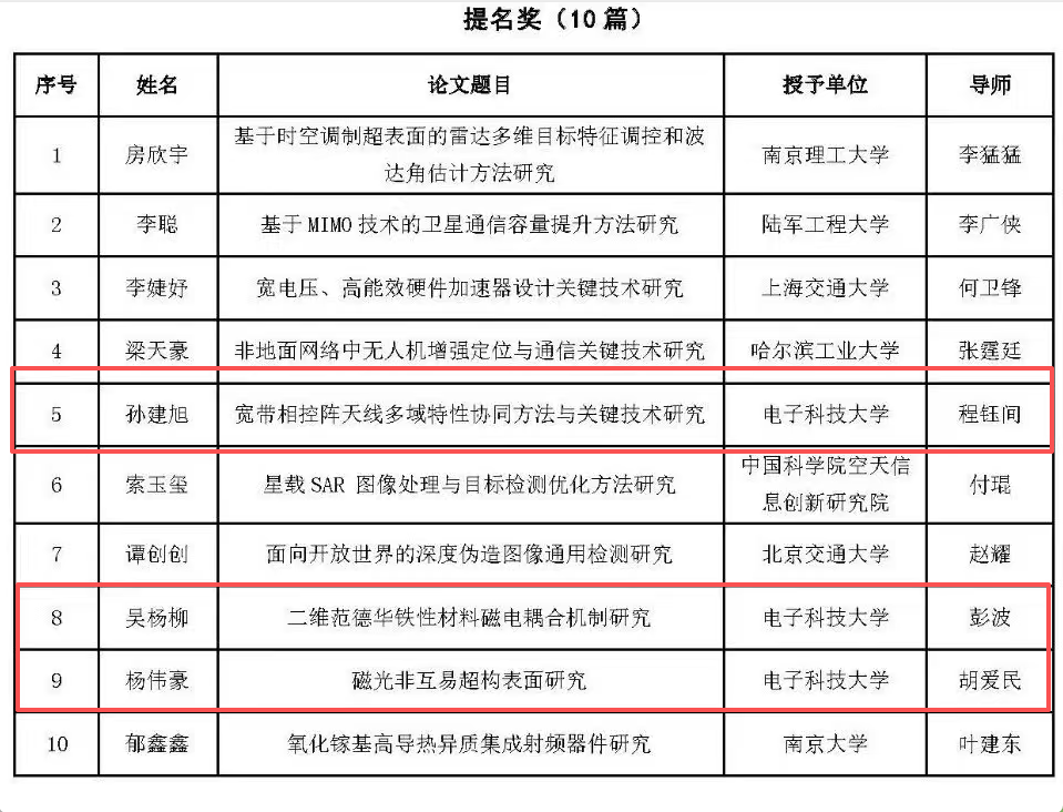
  近日,2025年度中国电子教育学会优秀博士学位论文奖评选结果揭晓,我校集成电路科学与工程学院杜新川的博士学位论文《面向多维光电感知的二维二硫化钼器件研究》获优秀博士学位论文奖,电子科学与工程学院孙建旭的博士学位论文《宽带相控阵天线多域特性协同方法与关键技术研究》、吴杨柳的博士学位论文《二维范德华铁性材料磁电耦合机制研究》和杨伟豪的博士学位论文《磁光非互易超构表面研究》获优秀博士学位论文提名奖。

微信图片_20260114164039_23_1988.png

微信图片_20260114164104_25_1988.png

  杜新川师从李言荣院士,在攻读博士期间致力于低维半导体原位调控、多维光电感知器件及应用研究。博士学位论文围绕二维薄膜的原位调控技术开展研究,提出了应力调控光生载流子动力学新机制,将微型光谱探测器件分辨率突破纳米大关。以第一作者或通讯作者在Nature Electronics、Advanced Materials等期刊上发表论文7篇,申请专利13项。相关研究成果获航天科技、航天科工等应用单位高度评价。

  孙建旭师从程钰间教授,在攻读博士学位期间专注于超宽带相控阵天线理论及相控阵天线波束赋形方法等研究工作。博士学位论文围绕相控阵天线宽带化与薄型化开展研究,提出了低剖面相控阵的高效率广覆盖实现机制,将多倍频程阵列天线的波束扫描范围拓展至上半空域。以第一作者身份在IEEE Trans. TAP、IEEE Trans. TMTT等期刊上发表论文9篇,2025年成功入选博士后创新人才支持计划。

  吴杨柳师从彭波教授,在攻读博士学位期间致力于铁性材料中自旋的超低能耗操控研究。博士学位论文围绕低维铁性材料的磁电耦合机制和电场调控拓扑磁序等开展研究,发现了一种原子层厚度的二维单相多铁材料,发展了一类范德华异质结多铁材料,实现了磁电互控。以第一作者身份在Nature Communications、Nano Letters等高水平期刊发表论文3篇,为新一代超高能效自旋电子器件提供了实验和理论基础。

  杨伟豪师从胡爱民和毕磊教授,在攻读博士学位期间致力于电磁波性能调控及超材料和超表面设计与应用研究。博士学位论文围绕磁光非互易超表面领域开展研究,实验发现了“光频旋磁”效应,完善了磁光理论模型;设计制备了自偏置非互易超表面器件,实现了无源非互易电磁波传输器件的突破。以第一作者身份在Nature Electronics、Nature Communications等国际高水平期刊发表高水平论文3篇,获授权中国专利和国际专利2项。

  中国电子教育学会优秀博士学位论文评选旨在提高我国电子信息相关领域博士生教育质量,是促进和激励高层次创新型人才培养的一项重要举措。2025年学会共评选出20篇优秀博士学位论文和10篇优秀博士学位论文提名,对获奖人在攻读博士学位期间所做的大量创新性研究工作和取得的突出科研成果予以肯定。


编辑:王晓刚  / 审核:李果  / 发布:陈伟