即可将网页分享至朋友圈
近日,生命科学与技术学院生物信息学研究团队在生物医学领域顶级期刊《Cardiovascular Diabetology》发表了题为《Interpretable machine learning-guided single-cell mapping deciphers multi-lineage pancreatic dysregulation in type 2 diabetes》的研究成果。生命学院2023级博士研究生谢雪琴为第一作者,林昊教授、吕昊副教授为共同通讯作者。该研究受到国家自然科学基金和四川省自然科学基金等项目的支持。电子科技大学为第一作者单位和通讯单位。
人类胰腺同时承担外分泌与内分泌功能,在维持全身代谢稳态中发挥核心作用。2型糖尿病(T2D)的发生发展不仅与胰岛β细胞功能衰退密切相关,也伴随非β细胞谱系的分子重塑。然而,胰腺这一高度异质性组织在糖尿病中的病理失调机制仍不清晰。为解决这一难题,该研究整合高分辨率单细胞转录组数据与机器学习方法,系统绘制了胰腺内外分泌细胞图谱,并提出多项创新分析框架,揭示糖尿病相关的多谱系协同失调机制。
该研究开发了基于机器学习的胰腺细胞分类系统 PanSubPred(图1),实现对胰腺内外分泌细胞的高精度注释。研究团队通过整合多个独立数据集,共鉴定出64个细胞特异性标记基因,其中38个为首次报道的新标记。即使在排除已知经典标记基因后,PanSubPred依然保持优异的分类性能,显著优于传统方法。

图1. 胰腺细胞亚型分类工具PanSubPred的开发与验证
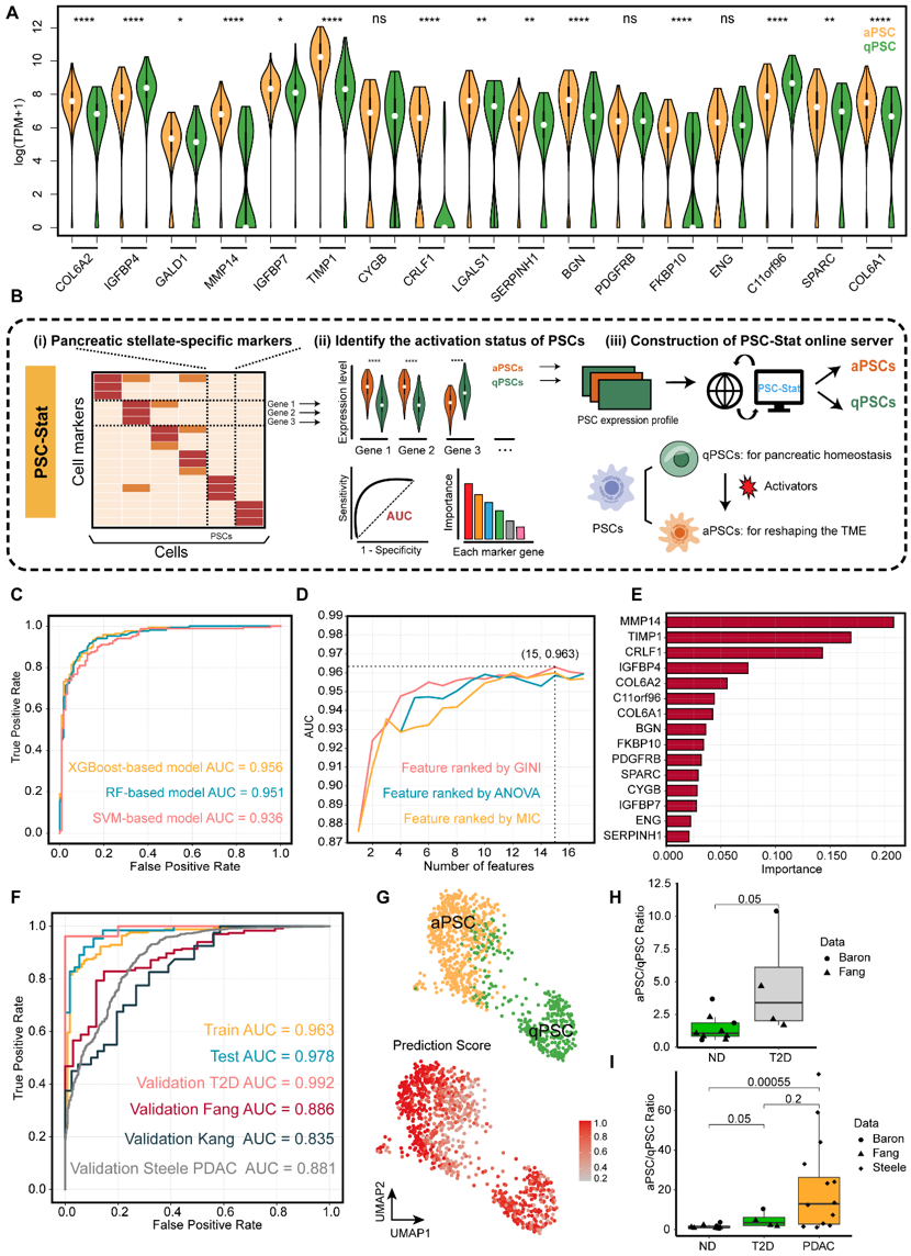
在此基础上,研究团队首次提出了星状细胞活化动态量化平台 PSC-Stat(图2),系统解析胰腺星状细胞在健康、糖尿病及胰腺癌样本中的连续性激活轨迹。结果显示,星状细胞活化比值从健康人群的1.44±1.02逐渐升高至糖尿病患者的4.72±4.01,并在胰腺癌患者中达到18.67±18.70。这一发现揭示了糖尿病与胰腺癌之间可能存在的病理连续性,为高危人群的早期筛查提供了新的生物学证据。

图2. 星状细胞活化动态分析工具PSC-Stat
细胞通讯分析则发现,糖尿病驱动的导管信号枢纽发生重构,并识别出 15 个候选基因标记。同时,β细胞及非β细胞亚群的动态异质性亦被揭示,共同构成推动2型糖尿病进展的分子基础。这些跨谱系的动态失衡共同塑造了糖尿病的病理环境。
上述结果展示了人工智能与单细胞组学结合在复杂代谢疾病研究中的巨大潜力。通过绘制人类胰腺多谱系功能重塑的系统图谱,研究不仅加深了对糖尿病发病机制的理解,也为胰腺癌高危人群的早期识别及精准干预提供了新的思路与工具。
作者介绍:
谢雪琴,电子科技大学生命科学与技术学院2023级博士研究生。研究方向为人工智能驱动的多组学计算慢性病分析。近年来以第一/共同作者发表SCI论文13篇,发表期刊包括生物信息学领域顶刊(iMeta,IF= 33.2,中科院一区Top)、糖尿病领域重要刊物(Cardiovascular Diabetology,IF=10.6,中科院一区Top)、计算机领域旗舰刊物(Expert Systems with Applications,IF=7.5,中科院一区Top)、生物学领域重要刊物(Plant Communications,IF=11.6,中科院一区Top)等。授权中国发明专利1项。
林昊,电子科技大学教授,博导。长期从事生物医学信息学领域的研究,服务于我国人口健康和社会可持续发展的重大战略需求。近五年,以第一/通讯作者在iMeta、npj Digital Medicine、Advanced Science、Information Fusion、Nucleic Acids Research、Clinical and Translational Medicine、Research、International Journal of Antimicrobial Agents等高水平期刊上发表论文87篇,授权中国发明专利3项,软件著作权2项。迄今,构建生物信息在线服务50余个 (见http://lin-group.cn),有100余个国家和地区的2万个独立IP超过10万次的访问。连续入选“爱思唯尔2020-2025中国高被引学者”,2018年“科睿唯安高被引科学家”和斯坦福大学发布的“全球前2%顶尖科学家榜单”;获得河北省科技进步三等奖(2015)和四川省科技进步三等奖(2012)。获得四川省科学与技术带头人后备人选(2019)。担任SCI期刊Current Drug Targets主编、Cancer Medicine副主编,Current Bioinformatics等多个SCI期刊编委。担任Chemical Review等100余种期刊的特邀审稿人。主持国家自然基金面上项目、青年项目、四川省杰出青年基金和四川省应用基础研究计划等。
吕昊,电子科技大学副教授。围绕复杂疾病多维表征问题,近年来共发表SCI论文50篇,包括ESI高被引论文11篇、热点论文6篇。发表期刊包括iMeta(IF: 33.2)、Cardiovascular Diabetology(IF: 10.6)、Plant Communications(IF: 11.6)、Research(IF: 11)、Briefings in Bioinformatics(IF: 13.9)等。研究成果被中科院、斯坦福大学、意大利国家研究院等机构正面评价。Google学术引用2,500余次,H-index为29。先后主持国家自然科学基金青年基金项目(C类)、国自然区域联合重点项目(合作单位主持)、中国博士后特别资助项目、国家资助博士后研究计划等项目。担任国际期刊iMeta、Methods、IJMS、BMC Bioinformatics青年编委/特刊主编。担任中国计算机学会生物信息学专委会委员、中国计算机学会生物信息学"BIO-3NEW"青年学者执委会委员、中国生物信息学会表观遗传信息学专委会委员、四川省生物信息学学会青年委员会委员。
论文链接:
https://cardiab.biomedcentral.com/articles/10.1186/s12933-025-02865-8
编辑:助理编辑 / 审核:王晓刚 / 发布:陈伟