科研学术

基础院巫江教授团队在Advanced Materials上发表最新研究成果
2025-12-09
近日,电子科技大学基础与前沿研究院巫江教授团队联合哈尔滨工业大学(深圳)陈怡沐教授在Advanced Materials发表题为“High-Fidelity and Low-Latency Machine Vision via ...
资环学院何烨在Nature Communications发表碳中和重要研究成果
2025-12-04
近日,资源与环境学院师资博士后何烨在国际著名期刊《Nature Communications》上发表了题为“Metastable dual-defect states drive deep protonation for selective CO2 pho...
2025年量子测试技术学术会议在学校举行
2025-12-04
11月22日,2025年量子测试技术学术会议在清水河校区举行。会议由中国电子学会电子测量与仪器分会主办,电子科技大学、北京方略博华文化传媒有限公司承办,电子科技大学(深...
系统可靠性与安全性研究中心刘宇教授在第九届系统可靠性与安全性国际会议上作主旨报告
2025-12-03
11月26日至28日,由欧洲安全与可靠性学会(The European Safety and Reliability Association)、IEEE Reliability Society和意大利米兰理工大学联合主办的第九届系统可靠性...
学校举办2025年全国“电子科学与技术学科”博士生论坛
2025-12-03
11月29日,“智汇电子·创领未来”2025年全国“电子科学与技术学科”博士生论坛在清水河校区举行。本次论坛由研究生院主办、电子科学与工程学院承办,校党委副书记、副校长李...
基础院刘芯言特聘研究员在Advanced Materials发表研究论文
2025-12-02
近日,基础与前沿研究院刘芯言特聘研究员在Advanced Materials发表题为“Decoding Lithium Metal Battery Degradation with Symmetric-cell Artificial Intelligence Diagno...
生命学院姜林博士学位论文入选2025年度中国图象图形学学会博士学位论文激励计划
2025-12-02
近日,2025年度中国图象图形学学会博士学位论文激励计划遴选结果揭晓,生命科学与技术学院姜林博士的学位论文《大脑功能-结构耦合与分子交互研究》入选2025年度中国图象图形...
我校举办2025年四川省 “人工智能” 博士后学术交流活动暨中国图象图形学学会第十二期优博论坛
2025-12-02
11月27日,2025年四川省“人工智能”博士后学术交流活动暨中国图象图形学学会第十二期优博论坛在我校清水河校区举行。本次活动由四川省人社厅、中国图象图形学学会指导,电...
学校主办电子信息高校语言文化与智能融合发展研讨会暨2025全国电子信息类高校新文科发展联盟年会
2025-12-01
11月28-29日,电子信息高校语言文化与智能融合发展研讨会暨2025全国电子信息类高校新文科发展联盟年会在清水河校区召开。本次会议由全国电子信息类高校新文科发展联盟、电子...
高校实验室管理与教育创新论坛暨《实验科学与技术》编委会会议举行
2025-11-28
11月27日,高校实验室管理与教育创新论坛暨《实验科学与技术》编委会会议在成都举行。四川省高等教育学会常务副会长蒋葛夫、四川省教育厅科技研究生处副处长罗涛和我校副校...
计算机学院硕士学位论文入选2025年度中国图象图形学学会硕士学位论文激励计划
2025-11-28
11月26日,2025年度中国图象图形学学会硕士学位论文激励计划遴选结果公布,电子科技大学计算机科学与工程学院吴煜辉的硕士学位论文《语义引导的低照度图像增强算法研究》入...
王秉中教授团队研究成果入选2025年全球光学突破性进展
2025-11-27
近日,物理学院王秉中教授团队的研究成果“Hybrid Toroidal Vortex: Many Topologies Unified in One Pulse”(混合涡环:多种拓扑统一于同一脉冲中)入选由美国光学学会(O...
我校承办第四届认知计算与系统会议(ICCCS2025)
2025-11-26
11月21日-23日,第四届认知计算与系统会议(ICCCS 2025)暨第69次《中国科学:信息科学》前沿学术沙龙在成都举行。大会紧扣“认知智能引领未来,系统创新赋能产业”主题,聚...
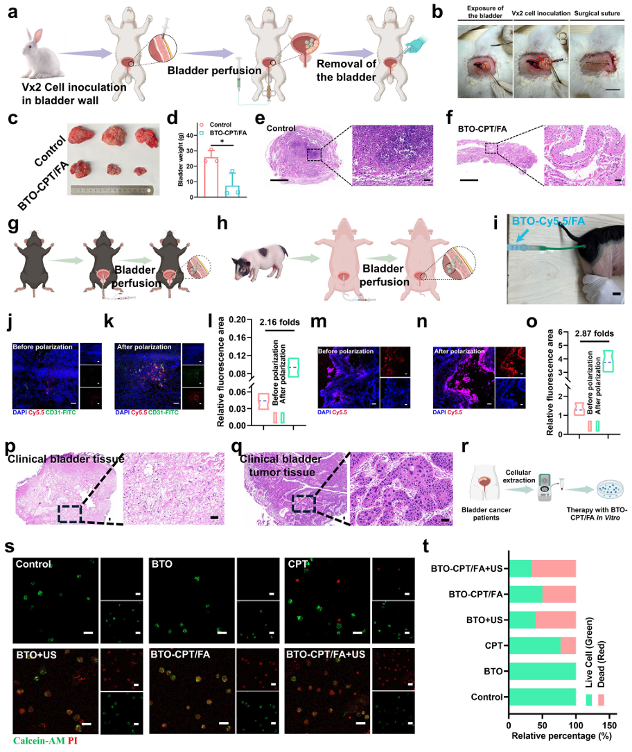
医学院石毅教授团队在Nature Communications上发表医工结合新成果
2025-11-25
近日,由电子科技大学石毅团队、电子科技大学医学院缪养宝研究员、台湾大学林宗宏教授共同开展的医工结合相关研究成果以“Self-driven electrical triggering system activa...
抑郁症为何容易“卷土重来”?生命学院游自立实验室发现小胶质细胞的“创伤记忆”或是抑郁症复发的关键机制
2025-11-24
长期以来,抑郁症为何容易反复发作,是困扰患者和医生的核心难题。许多患者即便从一次抑郁发作中康复,也常常在面临微小压力时再次陷入困境。传统观点认为神经可塑性在抑郁...
软件学院刘勇国教授团队在肌少症肌量评估研究方面取得新进展
2025-11-22
近日,信息与软件工程学院医药知识工程与智能软件实验室刘勇国教授团队在肌少症肌量评估方面取得重要研究进展,相关成果“Sarcopenia Assessment Model Based on Dual-Sourc...
热点新闻