科研学术

分享到微信 ×
打开微信“扫一扫”
即可将网页分享至朋友圈
医学院石毅教授团队在Nature Communications上发表医工结合新成果
文:张佳文 来源:医学院 时间:2025-11-25

  近日,由电子科技大学石毅团队、电子科技大学医学院缪养宝研究员、台湾大学林宗宏教授共同开展的医工结合相关研究成果以“Self-driven electrical triggering system activates tunneling nanotube highways to enhance drug delivery in bladder cancer therapy”发表在《Nature Communications》上。

图片1.png

  他们共同研究的自驱动电触发系统激活隧穿纳米管通路以增强膀胱癌治疗中的药物递送,聚焦一个长期困扰临床的核心难题——膀胱内灌注化疗中药物渗透差、释放不可控。作者提出的解决思路颇具原创性,同时具备扎实的科学逻辑:利用膀胱天然“膀胱压”作为内源能源,驱动铁电/压电材料(BTO)在体内自发发电,进而触发药物定量释放、诱导隧穿纳米管(TNTs)大量生成,并显著提高化疗药物在肿瘤细胞间的快速传递效率。构建的BTO-CPT/FA 纳米系统兼具三重功能:①压电驱动自发电,实现CPT的定量、可控释放;②激活TNT“高速传输通道”,促进跨细胞的快速药物递送;③压力触发ROS生成,进一步增强肿瘤杀伤效应。整体设计充分体现了材料科学、力电转换、生物屏障突破及肿瘤微环境调控的深度交叉。思路严谨、体系完整,尤其是从小鼠到兔再到猪的多物种膀胱模型中验证“压力驱动深度渗透”的实验,凸显出非常强的临床转化潜力。

图片2.png

图1:自驱动电触发系统的构建与工作机制

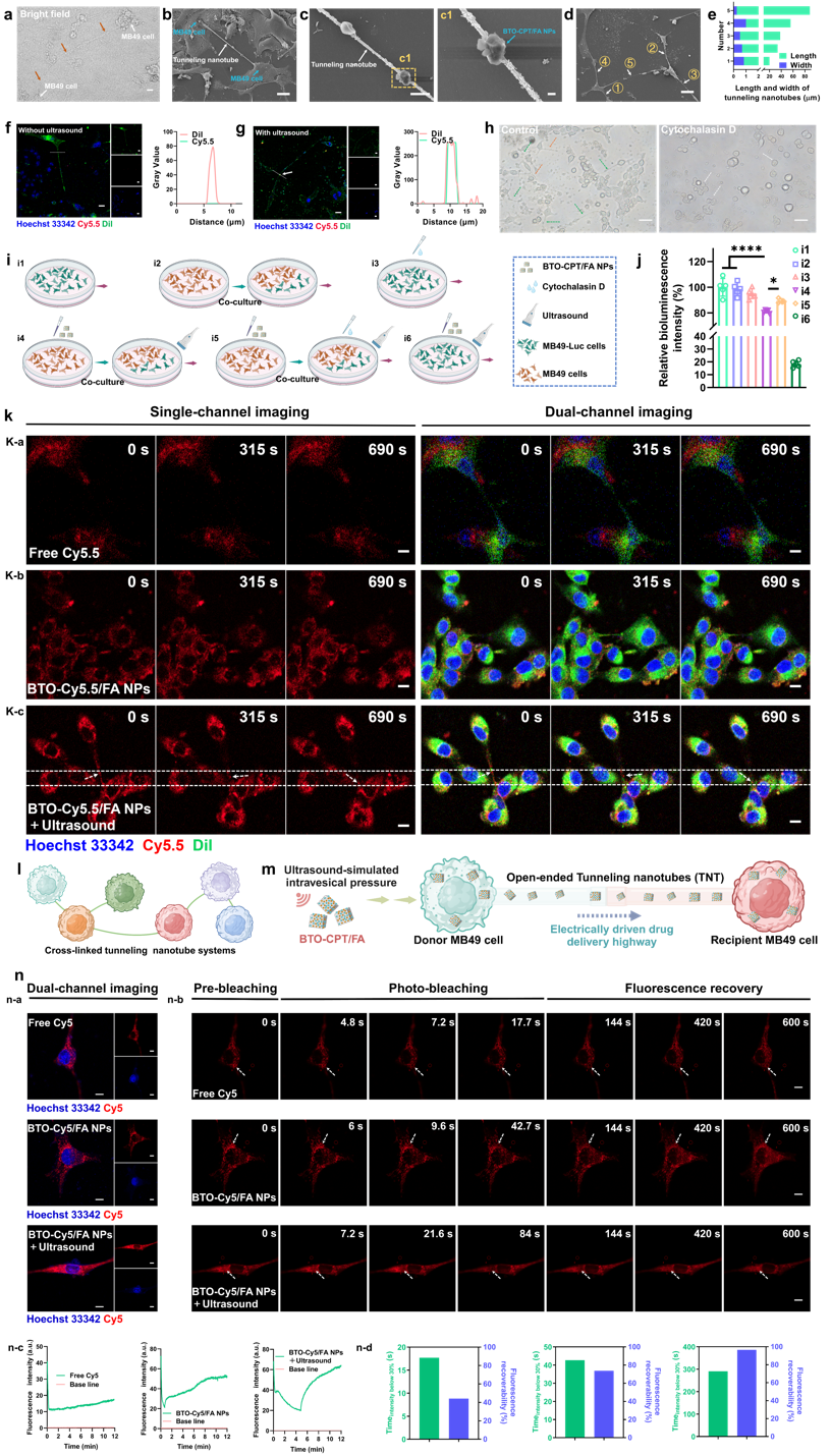
图片3.png

图2:通过隧穿纳米管的高速递送

图片4.png

图3:在体抗肿瘤疗效评估(小鼠)

图片5.png

图4:大动物与临床细胞验证及膀胱通透性评估

  本研究亮点:(1)膀胱癌灌注治疗最大的障碍不是药物本身,而是“进不去、走不远、留不住”,这篇 Nature Communications 最新研究提出了一个非常聪明的方案:把膀胱压力变成能源,让药物自己“发电”、自己“冲刺”。(2)在自发电材料的驱动下,化疗药沿着隧穿纳米管高速运输,直接突破膀胱上皮这一关键屏障,实现深部递送与强效杀伤。(3)从细胞,到小鼠、兔,再到小型猪膀胱模型,作者完整地证明了:只靠膀胱自身的压力,就能激活药物释放与ROS生成,大幅提升治疗效果。


  原文链接:https://www.nature.com/articles/s41467-025-65017-2

编辑:王晓刚  /   审核:李果  /   发布:陈伟

热点新闻