保护碧水蓝天,共建绿色家园。2020年,我国在第七十五届联合国大会上提出了“碳达峰、碳中和”的宏伟目标,即在2030年前碳排放达到峰值、2060年左右实现碳中和。这意味着,我国在持续为减缓气候变化影响做贡献的基础上,按下了减碳的加速键。
近日,我校机电学院胡维昊教授团队和经管学院白春光教授团队在中文顶级期刊《中国科学:技术科学》上发表了研究成果《中国2060碳中和能源系统转型路径研究》。机电学院2021级博士生罗仕华为论文第一作者,其导师胡维昊教授为通讯作者。

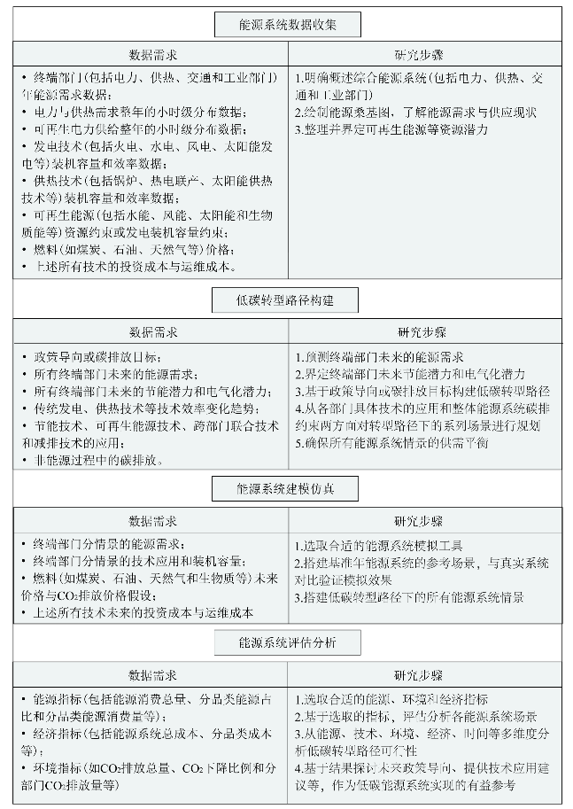
该文章创新性地提出了基于综合能源系统(即包括电力、供热、交通和工业部门在内)的碳中和能源系统规划方法体系,不仅为我国能源转型提供了清晰可靠的改革路径,也为其他国家分析解决能源转型问题提供了有效模板。

碳中和能源系统规划方法体系架构及其具体步骤
核心:深度能源替代,部门协调运作
在论文中,罗仕华以中国能源系统为例,基于碳中和能源系统规划方法体系,构建参考路径和低碳转型的2℃路径、1.5℃路径和碳中和路径,探索了至2060年实现碳中和目标的可行性及所需要的技术支撑和成本要求。

所有路径二氧化碳排放量
罗仕华认为,对我国来说,碳中和的实现,首要重点是以电力系统为核心的清洁能源化以及多系统协作。
为什么说电力系统是能源清洁化的重中之重?“因为电力部门是能量供给的源头,它向其他部门运输的能量是否是清洁能源转化而来就成了节能减排任务的关键。如果源头供给的能源是由化石能源转化而来的,那么终端部门即使进行再深入的电气化仍然会造成大量碳排放。这样的话,包括各能源部门在内的综合能源系统低碳转型也就无从谈起了。“罗仕华解释道。因此,要解决这一最基本也是最核心的问题,需要先从电力部门低碳化开始做起。为此需要逐步提高水电、风电、太阳能发电等可再生能源的装机容量,从而保证电力系统向供热、交通、工业部门输送的电力是清洁高效的。

所有路径2060年发电装机容量
跨部门协作协同支撑技术广泛应用是能源转型路径的另一个重点。在未来的高效低碳的能源系统中,各部门之间并不是彼此孤立、各行其道的,而是以支撑技术为纽带彼此紧密联系共同配合的统一体。比如,以热泵技术为核心的电热和储热技术,就可作为连接电力与供热部门的桥梁发挥着作用。再比如电解氢和储氢技术将电力部门与交通、工业部门联系起来,为可再生资源整合提供了更充足的空间。

碳中和路径下2060年部门能源消费构成
前景:学科融合视角,公益助力落实
值得一提的是,本项工作是由我校首次基于“电气+经管”交叉学科在碳中和领域的合作研究,创新了我校学科合作的形式。除了从交叉学科视角对碳中和目标进行学术研究外,罗仕华还积极推进低碳常识科普和节能倡导工作:针对本硕博学生进行碳中和主题科研宣讲,鼓舞大家加入相关技术研究工作中来;针对社区群众进行节能减排主题宣传,助力从点滴处践行可持续发展的理念。

罗仕华表示,目前对碳中和的研究还远未结束,落实碳中和目标的工作甚至才刚刚开始。“在中国实现碳中和目标是一项系统工程,它将深刻影响我国未来能源结构与人们消费方式,同时也正是人们的点滴积累和技术不断变革才能让碳中和真正落地”,他说,“作为一名党员,未来将继续从各方面响应碳中和号召,为实现我国双碳目标继续做属于成电人的一份贡献”。
论文背后的故事
发表这篇论文的背后,是罗仕华长达一年的努力与付出。这一年里,从确定主要思路、寻找合适的仿真工具、到反复梳理逻辑、设计并进行实验,罗仕华投入了大量精力。

罗仕华生活照
对于完成论文的收获,罗仕华有自己的理解。“论文的成绩是一方面,我更看重它能否让我进步。“他提到,在完成论文时最”艰难“的部分有两个:一个是对于数据的收集和分析,另一个是根据老师的要求修改论文。对于第一点,因为本文方法的提出依赖于准确的数据,因此收集并合适处理大量数据就格外重要。为了完成论文,罗仕华查阅收集了包括《中国统计年鉴》、行业研究报告以及相关的国内文献研究等资料,并将它们合理的应用到对仿真模型的构建中。
谈及为何会从“电气+经管”交叉学科的角度来对碳中和进行研究时,罗仕华谈到,“主要还是由于自己愿意去尝试新的东西、喜欢观察和体验不同的新鲜事物。比如作为机电学院党建委员会书记推进党建工作、作为礼仪队队长主持成电讲坛等大型活动等,我也一向乐在其中。在接触到碳中和课题时,研究过程中发现要引入其他学科的新知识和新方法才能更好地完成分析,所以就会学着从交叉学科的方向去思考。”当问到在尝试新事物方面有什么心得可以分享给大家时,罗仕华说,“我觉得首先要激发自己对观察和思考不同事物深处运行逻辑的兴趣,其次对不熟悉、不了解的新事物要怀揣开放性的心态去理解和研究。”
编辑:何乔 /
审核:何乔 /
发布:陈伟