公 告

分享到微信 ×
打开微信“扫一扫”
即可将网页分享至朋友圈
网络文化建设专项研究课题结题验收
文:网建办 来源:网建办 时间:2015-12-01

校内各单位:

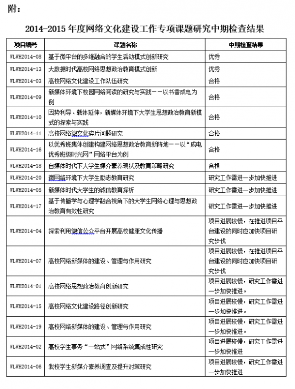
  根据电子科技大学《关于开展2014—2015年度网络文化建设专项研究课题的通知》相关要求,现组织对获得申请的18个课题进行结题验收工作。具体安排如下:

  一、验收对象

  获得电子科技大学“2014—2015年度网络文化建设专项研究课题”立项,且通过中期检查的课题。

  二、验收安排

  1、课题负责人需提交《“2014—2015年度网络文化建设专项研究课题”结题报告》和课题研究成果。课题研究成果无固定格式,主要包括撰写的研究报告、发表的学术论文等。如研究成果为学术论文请附上论文录用通知、期刊杂志复印件(含封面、封底、论文部分)及相应版面费发票复印件(原件将在终期检查通过后统一收取用以财务报销)。

  2、网络文化建设办公室将组织专家对18项研究课题进行评审,并按照《关于开展2014—2015年度网络文化建设工作专项研究课题的补充通知》要求,对验收通过的课题给予相应的经费支持。

  三、材料提交

  请各课题在12月7日17:00前,填写《2014—2015年度网络文化建设工作专项研究课题结题报告》(见附件1)并将电子档发送到wjb@uestc.edu.cn;并将4份纸质档(分管领导签字、所在单位盖章)及《课题研究取得成果》交到网络文化建设工作办公室(清水河校区学生活动中心215)。

  联系人:李玉纯 61831769   叶继武 61831631

spacer.gif124444444444444.png

 附件下载:2014—2015年度网络文化建设工作专项研究课题结题报告




编辑:罗莎  /   审核:林坤  /   发布:一戈

热点新闻