公 告

分享到微信 ×
打开微信“扫一扫”
即可将网页分享至朋友圈
电子科技大学2020年教职工体检通知
文:吕行 来源:校医院 时间:2020-07-28

尊敬的各位老师:

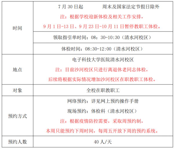
  根据电子科技大学2020年教职工体检工作安排,在职教职工体检工作即将开始。今年体检继续维持之前的套餐不变。老师们可选择网上或现场两种方式进行预约,预约咨询电话:61830397/61830377,具体安排如下:

电子科技大学在职教职工2020年度健康体检安排

QQ图片20200728143019.png 

网上预约操作手册

1E8082D07D30D627837FBD57556_80140EC9_177

5934E57E3DC80E344D2CC5AAEB9_79F25AC8_1A4

47A678FA881CFB7E49F2A25E68D_E915247C_1E5

1F48FE773F26802C384FA35C03B_D7F21513_8D2

9F8A9A6033DEA003890B6544DA0_3692B46D_B7B

80A94342518BCBF847F65F45A08_FC5B2358_112E37F7937F897CB843A1EA8FB8B6_383C4EB3_128FF2305B31E9B8DEBC3D3AB44910_E71F4CB9_245

FF436BAA02397667E506A768DA7_3E92226A_191
9F0A4D2141050A0053EAEC03605_53F307BD_158

  温馨提示

  1.检查前2-3日应以清淡饮食为主,不吃高脂性及油炸性食物;禁食血制品及含铁量过大的食物(如猪血、鸡血、菠菜等)。

  2.检查前1日保证充足睡眠时间保证充足睡眠时间,请勿饮酒。晚餐后禁食,二十四点后禁止饮水。

  3.空腹检测项目(如抽血、腹部彩超、C14)检查完毕后方可早餐。

  4.怀孕、备孕人士不宜进行C14检查。

  5.女士月经期间不宜做尿检。

  6.CT检查前,宜穿棉质内衣,请勿穿带有金属钮扣衣服、文胸及佩戴金属饰品,取下手机。孕妇、备孕人士不宜做X光、CT等放射检查。

  7.糖尿病、高血压、心脏病、哮喘等患者,请按平时习惯服用药物。

  8.体检者按照流程完成各项检查项目后,请务必于体检当日将体检指引单交回指定收表处,以便为您早做体检总结,提出健康咨询建议。

  报告领取

  1.完成体检并及时交回体检指引单的在职职工,可在一个月后(如遇节假日时间顺延)前来领取体检报告。校医院每日下午13:00—16:30均有专人为老师们解读体检报告。

  2.体检如出现危急值,医院将在第一时间通知本人。如联系不上本人,医院将通知所在学院、部门。


               电子科技大学党委教师工作部、人力资源部

                     电子科技大学工会

                     电子科技大学医院

                      2020年7月28日



编辑:林坤  /   审核:林坤  /   发布:陈伟

热点新闻