公 告

分享到微信 ×
打开微信“扫一扫”
即可将网页分享至朋友圈
2021年秋季就业指导服务季活动启动
文:李超 图:学生就业指导中心 来源:党委学工部 时间:2021-09-09

575f04d376b6c41572c1a5926eea347.png

亲爱的同学们:

  在秋季校园招聘高峰来临之际,为帮助大家提升求职技能,从容应对秋招,学校学生就业指导中心策划开展“就业指导服务季”活动,提供简历制作和面试技巧培训,提供专业就业咨询和生涯规划,进行企业推荐等精准指导服务。欢迎同学们积极参与服务季的各项活动。具体安排如下:

1630999494(1).jpg

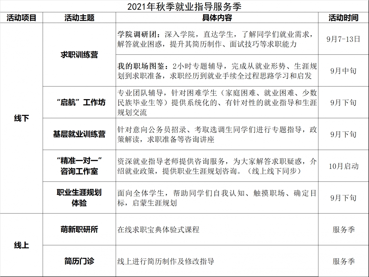
  本次服务季分线上线下结合进行,具体内容包括:

  1、求职训练营——学院调研团:9月7日-13日分学院开展讲座,内容包括制作金牌简历、掌握面试技巧等

  2、求职训练营——我的职场图鉴:专题辅导,完成从就业形势、生涯规划到求职准备,求职经历到就业手续全过程思路学习

  3、“启航”工作坊:开展团队辅导,提供系统化的、有针对性的就业指导和生涯规划交流

  4、基层就业训练营:针对考公学生专题讲座

  5、“精准一对一”咨询工作室:资深就业指导老师提供咨询服务,为大家解答求职疑惑,介绍就业政策,提供职业生涯规划咨询。

  6、职业生涯规划体验:面向全体学生,帮助同学们自我认知、触摸职场、确定目标,启蒙生涯规划。

  7、萌新职研所:在线求职课程,提供简历打磨、礼仪技巧、模拟面试等多种招聘内容。

  8、简历门诊:就业网专栏发送简历,专业老师线上指导同学们修改完善简历内容。

  各项活动报名方式及进展请同学们持续关注“成电就业”微信公众号。


                       学生就业指导中心

                        2021年9月6日


编辑:郭嘉琪  /   审核:林坤  /   发布:陈伟

热点新闻