公 告

分享到微信 ×
打开微信“扫一扫”
即可将网页分享至朋友圈
电子科技大学理论宣讲团2024年度宣讲安排
文:夏鋆 来源:党委宣传部 时间:2024-05-06

校内各单位:

  2024年是中华人民共和国成立75周年,也是加快建设教育强国、推动学校“双一流”建设的关键一年。为深入学习贯彻习近平新时代中国特色社会主义思想,巩固拓展主题教育成果,扎实开展党纪学习教育,进一步提高领导干部、广大师生的政治理论素养,推动学校各项事业高质量发展,学校理论宣讲团和辅导员宣讲团、研究生宣讲团围绕重点推出理论宣讲清单,面向全校师生开展宣讲工作。现就有关事项通知如下:

  一、宣讲主题

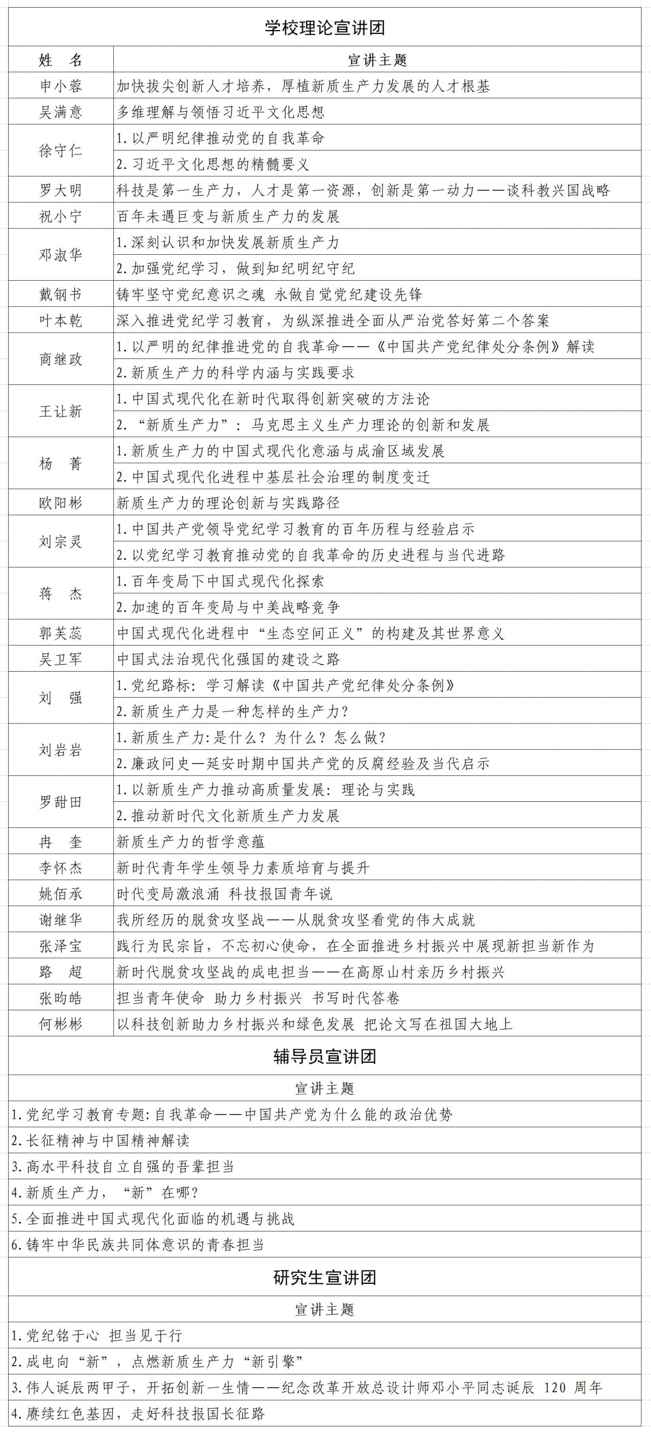
宣讲主题.jpg

  二、工作说明

  校内各单位结合理论学习计划与宣讲团专家或联系人预约宣讲,并登录“飞书—工作台—宣传审批—讲座论坛报告会”进行审批备案。

  宣讲活动开展后,请及时通过学校新闻网、“UESTC宣传思想工作群”等宣传平台报道宣讲活动情况。学校将对特色宣讲活动进行集中宣传。

  联系人:夏老师,61830763。

 

                    电子科技大学党委宣传部

                      2024年5月6日

编辑:李果  /   审核:李果  /   发布:陈伟

热点新闻