媒体成电

分享到微信 ×
打开微信“扫一扫”
即可将网页分享至朋友圈
教育部:2019年度“中国高等学校十大科技进展”项目评选揭晓
文:教育部 来源:社会媒体 时间:2020-01-17

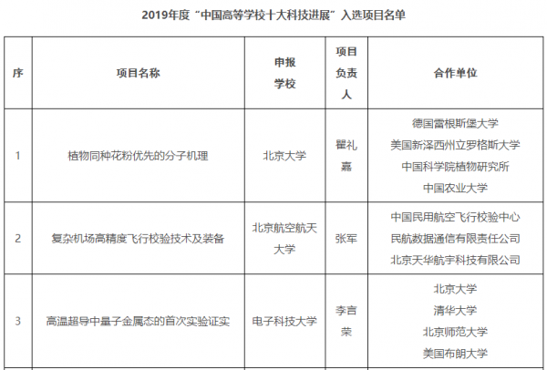
  “中国高等学校十大科技进展”的评选自1998年开展以来,至今已22届,对提升高等学校科技的整体水平、增强高校的科技创新能力发挥了积极作用,并产生了较大的社会影响,赢得了较高的声誉。

  教育部科技委于2019年9月下旬至12月中旬组织开展了2019年度“中国高等学校十大科技进展”评选工作。经过地方和高校遴选及公示、部门形式审查、学部初评和专家综合评议4个阶段,最终推选出10项2019年高校重大科技成果。

  现将2019年度入选项目名单(附后)予以公布。入选项目名单按申报学校拼音顺序排序,排名不分先后。 

ced1f9429d9bf18ac072e93d030c07c2.png8edf66a7393f5147cb786650b5b5e40f.png48dc0804934b9492b979e689fb526e9b.png


  报道链接:

  http://www.moe.gov.cn/jyb_xwfb/gzdt_gzdt/s5987/202001/t20200115_415591.html



编辑:林坤  /   审核:林坤  /   发布:林坤

热点新闻