焦点新闻

分享到微信 ×
打开微信“扫一扫”
即可将网页分享至朋友圈
喜报!电子科大国家级教学成果奖取得突破!
文:教务处 图:新闻中心 来源:新闻中心 时间:2023-07-28

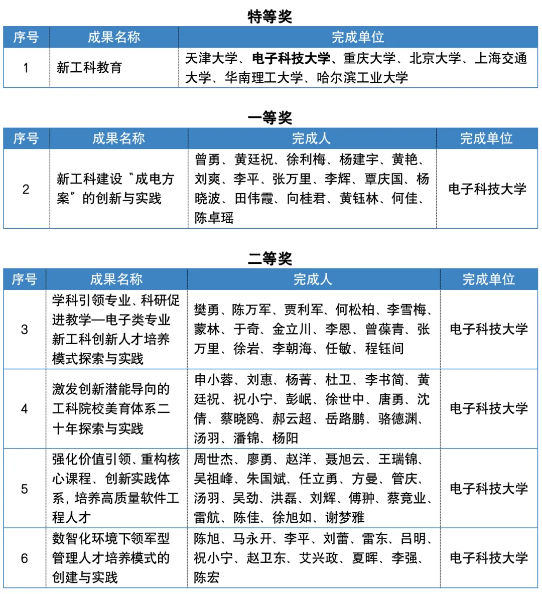
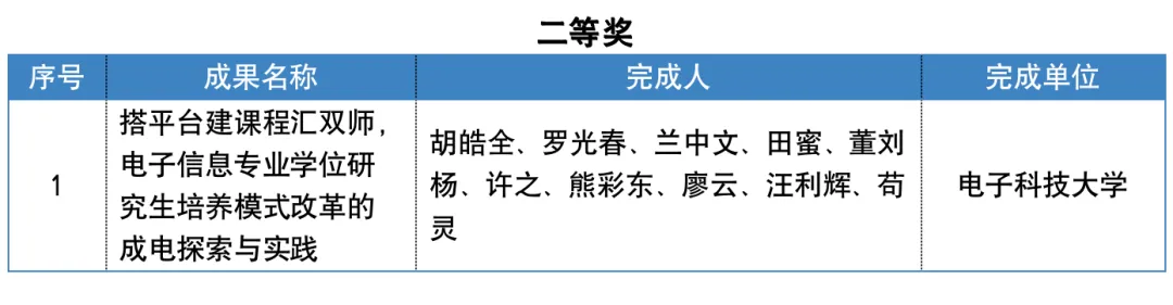
  7月24日,教育部发布《关于批准2022年国家级教学成果奖获奖项目的决定》,公布了2022年国家级教学成果获奖项目名单。电子科技大学获高等教育(本科)国家级教学成果特等奖(单位排名第二),同时以独立完成单位获高等教育(本科)国家级教学成果一等奖1项、二等奖4项;以独立完成单位获高等教育(研究生)国家级教学成果奖二等奖1项。

  2022年高等教育(本科)国家级教学成果奖获奖项目

mmexport1690475880203.png

2022年高等教育(研究生)国家级教学成果奖获奖项目

mmexport1690475888087.png

  国家级教学成果奖是国务院确定的国家级奖励,每四年评选一次,代表着我国高等教育教学工作的最高水平。本次评出高等教育(本科)国家级教学成果奖572项,其中特等奖2项、一等奖70项、二等奖500项;高等教育(研究生)国家级教学成果奖284项,其中特等奖1项、一等奖35项、二等奖248项。

mmexport1690475892300.jpg

  近年来,电子科技大学以唤起好奇、激发潜能、基于项目、逐级挑战的工程教育改革理念,全面实施了工程教育改革一揽子计划,从“新理念—新体系—新模式—新机制—新生态”等方面,形成了新工科建设“成电方案”,构建了让学生从大一就主动参与、在挑战性学习中体验快乐、工程创新环境中快速成长的新工科教育体系,创建了全面共识与主动参与的新工科教育改革与学习文化,让师生成为了工程教育变革的参与者、推动者、受益者和见证者,受到教育部、中国工程院教育委员会、中国高等教育学会工程教育专业委员会以及全国高校同行广泛赞誉。

01fd8161450b57558e2f8b1f731ad90b.jpg

41384fc22c5ccdb373794e9db052aa80.jpg

  2023年5月,学校新工科教育改革入选全国首批“中国工程教育改革先锋案例”(全国共2个),以理念先进性、改革广泛性、改革深度性、措施扎实性和可操作性,为形成具有中国特色的新工科教育新模式、新文化作出卓越贡献。

mmexport1690475907050.jpg

学校将深入总结改革经验,在新发展阶段实施新工科与一流本科教育升级工程,持续探索中国特色的新工科建设与改革,持续推动研究生教育改革创新,努力建设一流的研究生教育体系,持续创新有组织的人才培养机制,全面提高人才自主培养质量。


编辑:赵海玲  /   审核:王晓刚  /   发布:陈伟

热点新闻