科研学术

生命学院陈华富、段旭君团队在Biological Psychiatry发表系列孤独症脑影像研究成果
2023-09-28
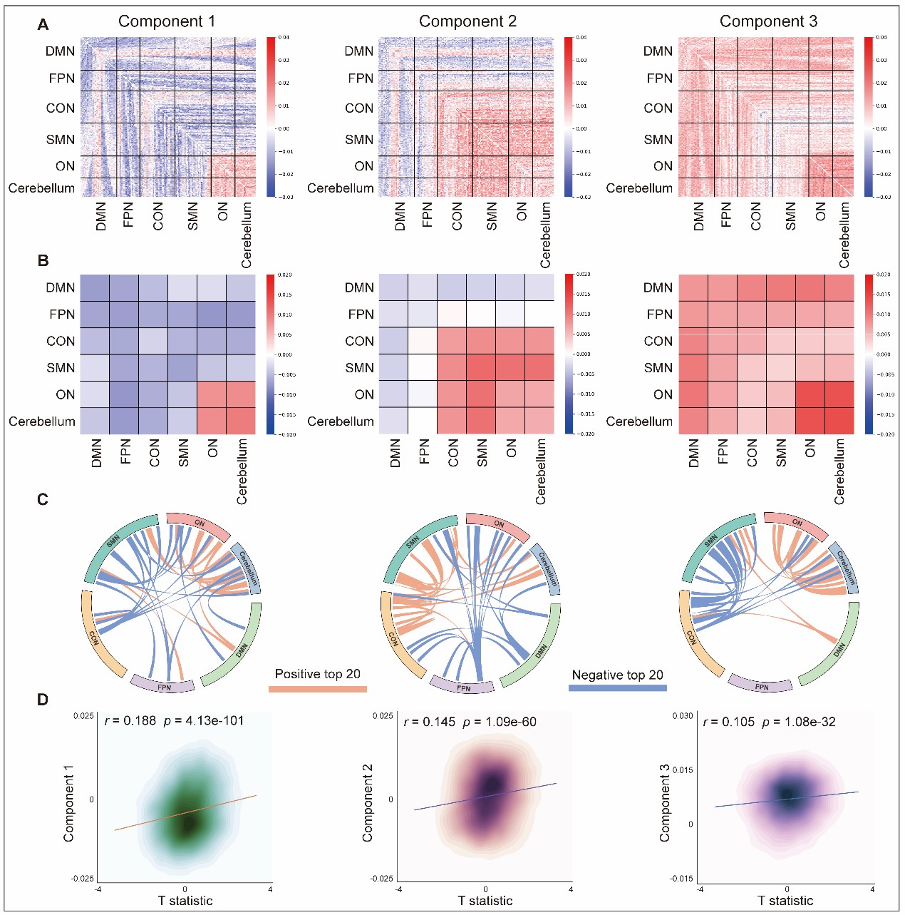
近日,生命科学与技术学院陈华富、段旭君教授团队在神经科学与精神病学顶级期刊Biological Psychiatry发表了系列孤独症大脑异质性研究论文。Biological Psychiatry创刊于196...
计算机(网安)学院本科生在理论计算机科学领域重要会议COCOON上发表研究成果
2023-09-25
近日,我校计算机科学与工程学院(网络空间安全学院)计算机科学与技术专业2020级本科生田康毅以第一作者身份在CCF理论计算机科学领域B类会议COCOON上发表题为《Parameteriz...
数学学院本科生在计算机视觉领域顶会CVPR发表论文
2023-09-21
近日,数学科学学院2019级本科生唐晓乐的论文“Uncertainty-Aware Unsupervised Image Deblurring with Deep Residual Prior”在计算机视觉领域国际顶级学术会议IEEE/CVF Co...
计算机(网安)学院杨国武教授团队在人工智能领域顶级期刊和CCF A类会议发表系列研究成果
2023-09-20
近日,计算机科学与工程学院(网络空间安全学院)杨国武教授团队先后在人工智能领域顶级期刊TPAMI、TIP和CCF A类会议KDD、ICCV发表一系列高水平研究成果。   论文《Noisy ...
英才学院本科生在Information Fusion上发表研究成果
2023-09-19
近日,英才实验学院2020级本科生曹启(数理基础科学专业)以第一作者身份撰写的论文“Zero-shot semi-supervised learning for pansharpening”被人工智能及信息融合领域权...
计算机(网安)学院算法与逻辑团队在理论计算机科学领域顶级期刊Information and Computation上发表研究成果
2023-09-15
近日,我校计算机科学与工程学院(网络空间安全学院)算法与逻辑团队2021级博士生彭俊强以第一作者身份在CCF理论计算机科学领域A类期刊Information and Computation (I&C)上...
资环学院博士生在遥感领域顶级期刊发表研究成果
2023-09-12
近日,资环学院2022级博士生王子卫以第一作者在遥感领域顶级期刊 ISPRS Journal of Photogrammetry and Remote Sensing(中科院一区,国际摄影测量与遥感协会ISPRS会刊)发...
人机智能技术与系统教育部工程研究中心建设通过专家组验收
2023-09-11
9月3日,人机智能技术与系统教育部工程研究中心建设验收会在电子科技大学召开。验收专家组组长中国工程院王耀南院士,重庆大学罗均教授、中国科学院自动化研究所侯增广教授...
经管学院师生参加第二十届金融系统工程与风险管理年会并获优秀论文奖
2023-09-11
9月2-3日,由中国系统工程学会金融系统工程专委会、大连海事大学主办,大连海事大学综合交通运输协同创新中心、大连东北亚国际航运中心研究院、中国系统工程学会港航经济系...
光电学院研究生连续在Angewandte Chemie International Edition发表研究论文
2023-09-07
近日,光电科学与工程学院郑永豪课题组接连报道了单晶聚合物光诱导机制和稳定Blatter自由基光热机理,并分别以“Single Crystal Monomer to Single Crystal Polymer Reactio...
基础院崔春华教授团队在《自然·通讯》发表研究论文
2023-09-06
近日,基础与前沿研究院崔春华教授团队在《自然·通讯》(Nature Communications)发表了题为“Self-adaptive amorphous CoOxCly electrocatalyst for sustainable chlorine ...
邓旭教授团队在《美国科学院院报》发表研究论文
2023-09-03
近日,基础与前沿研究院/电子科大(深圳)高等研究院邓旭教授团队在国际著名期刊《Proceedings of the National Academy of Sciences》(《美国科学院院报》)上发表了题为...
量子物理与光量子信息教育部重点实验室举办首届“光量青成”论坛
2023-09-01
8月28日,由教师发展中心主办,基础与前沿研究院承办的“学者论坛”暨量子物理与光量子信息教育部重点实验室主办的首届“光量青成”论坛在清水河校区举行。浙江大学林海青院...
计算机(网安)学院主办第六届网络空间安全前沿国际会议
2023-08-31
8月24日,由计算机科学与工程学院(网络空间安全学院)申报主办的第六届网络空间安全前沿国际会议(The Sixth International Conference on Frontiers in Cyber Security, F...
物理学院特聘副教授王金伟在《物理评论快报》上发表论文
2023-08-30
近日,电子科技大学物理学院粒子与核物理研究团队特聘副教授王金伟与上海交通大学李政道研究所教授Tsutomu T. Yanagida以及博士后Yu-Cheng Qiu在物理学顶尖期刊《物理评论快...
机电学院硕士生在电力能源领域高水平期刊发表论文
2023-08-30
近日,机电学院2021级硕士生赵胤呈在电力能源领域1区Top期刊《IEEE Transactions on Power Systems》(中科院一区TOP、影响因子6.6)上发表了题为“Meta-Learning Based Vol...
热点新闻