“intel FPGA工程师入门级认证考试通过啦!”
“腾讯云服务器就是不一样,跑DFT设计太快了!”
“黑金FPGA开发板到手了,给学院打call!”
这些都是示范性微电子学院2017级本科生疫情期间参与实习的真实感受。面对突如其来的疫情,原本整学期到企业实习的计划被彻底打乱了,在学生、企业都为实习工作充满担忧时,学院迅速响应,按照教务处统一部署,成立实习应急工作小组,由张万里院长担任组长,于奇副院长担任副组长,学院办公室人员及4名专业骨干教师担任成员,全力保障实习实训工作科学、有效的开展。
企业工程实践:线上线下有机结合
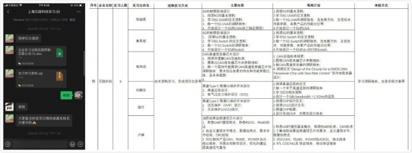
学院积极与企业联系对接,共同商讨实习预案,制定个性化的远程线上实习方案,将岗前培训、项目实战等环节搬到线上,让同学们“宅”家如临行业前线。“起初我们都很担心实习会取消,但线上实习开始后就打消了我们的顾虑,技术资料学习、研究方向与技术产品分析调研、Cadence等EDA软件使用以及设计OVP、CAN等模块,让我们忙的不亦乐乎”。”参与上海芯跳科技有限公司线上实习的卢辉同学讲述到。在企业导师方震工程师的指导下,卢辉同学通过FIFO设计、仿真,熟悉了ModelSim软件的使用及Verilog代码可读性的优化。何鹏宇和胡月共同担任高速Type-C数据口保护电路设计的任务,分别负责高速运放设计、电力过应保护设计、过压及欠压保护设计等任务。

各企业为同学们制定个性化的远程实习方案
5月,学院根据疫情变化情况以及学校的统一安排,在满足企业、学生所在地疫情防控要求的基本原则上,根据企业防控措施以及实际需要、学生及家长意愿科学有序地组织开展线下实习。国科微公司为线下实习的同学们配备了一对一导师,制定了更为详细的实习计划,实施了周报汇报制度,在接近2个月的线下实习时间里,王禹博同学便参与了某芯片的DMA模块验证,钟锐和潘宇翔同学负责某芯片中某模块的版图设计。

实习公司企业导师现场指导学生
“同学们不管在线上还是线下都很好地完成了各项任务,遇到的问题都能及时的和公司进行沟通并解决。在实训过程中,难免会遇到一些难以解决的问题,在对他们进行指导后能迅速吸收并解决该问题,同学们刻苦钻研的精神给我留下了很深的印象,经常能在公司看到他们加班加点的身影。”芯跳科技的尹喜珍导师对同学们的实习表现给予高度评价。
校企实训课程:学习考证两不误
针对部分暂时没有实习任务的学生,学院与海云捷迅科技有限公司联合开展校企合作“云实习”课程——“硬件加速器与智能片上系统设计”。课程从实际的工程应用项目出发,以深度学习技术、HLS技术、Soc技术为基础,实现了车牌识别项目。在为期2个月的实训中,围绕车牌识别项目,同学们完成了车牌定位分割、C语言实现算子(包含了卷积算子、全连接算子、偏置算子、池化算子)、HLS技术生成RTL算子、RTL算子测试、算子集成和调度、FPGA优化等实验。同时同学们均参加了Intel FPGA工程师入门级认证考试,15位同学一次性通过。
课程首席教师、公司高级工程师高培指出,在培训过程中,同学们刻苦努力的精神让人印象深刻。由于是第一次开展“云实习”,实习的指导资料不够丰富,平台也不够稳定。在实训中同学们更多的依靠自身的自学和思考克服了各种困难。有些时候为解决一个技术问题,同学们经常在群里讨论到半夜。特别对于池化算子的编写和测试,同学们遇到了一些问题,经过不断思考和尝试,对算子进行优化,最终解决了这些问题。同时也反馈了很多问题和建议,有助于实训平台的进一步成熟。
课程校内负责人黄乐天副教授表示:此次“云实习”是一次成功的校企合作,是业界公司先进技术、实际工程项目向教学资源转化的一次成功尝试。此前示范性微电子学院实施的多项教学改革和课程建设已经引起广泛关注,起到了良好的示范效果。希望此次与海云捷迅公司合作开展的“云实习”,能够为FPGA/芯片设计的远程实习实训走出一条新路,为国内的集成电路人才培养起到示范作用。

企实训项目课程
校内实操课程:云服务器、开发板强助力
学院还积极组织具有丰富工程经验的专任教师开设工程项目实战课程,包括由系主任王忆文教授开设的《DFT技术》和谢小东教授、李辉副教授开设的《数字集成电路设计与原型验证》。
王忆文从集成电路设计中常用的5种DFT技术讲起,然后利用腾讯云服务器,为同学们搭建了实训设计平台。同学们身在家中,通过远程登录,完成了10个DFT的设计例程,同时在设计过程中,大家通过QQ分屏、腾讯会议进行各种提问和讨论。在此基础上每位同学最终还完成了一个自主命题的项目,采用verilog语言设计了电路,编制脚本完成扫描链插入和测试向量的生成,并完成了项目设计和总结报告。
陈耀熠同学讲到,DFT技术是一门应用范围广、实用性强的技术,王老师深入浅出的讲解以及实际项目的设计,让自己收获颇丰,也进一步提高了集成电路设计实战能力。

DFT技术课程远程实践设计

DFT技术课程实训报告
为保障《数字集成电路设计与原型验证》顺利开展,学院为每位上课学生采购了FPGA开发板ALINX XILINX SPARTAN6,并邮寄到学生家中。课程总共历时2个月,完成了8次的线上文献研讨以及项目进展汇报。课程要求同学们分组完成某个数字集成电路设计项目,验证形式为FPGA实物验证。课程为同学提供了参考设计项目,并鼓励在满足工作量及难度的基础上自拟题目。最终的设计项目包含SoC设计、图像处理、常用关键IP设计等多个方向。期间,同学们自行组队及选题,以小组合作的形式完成实习课程设计,最后以在线汇报的形式进行成果展示。课程中,每个环节的设置都别出心裁——文献讨论环节旨在培养同学们阅读文献的能力与技巧以及思辨能力;分组实验环节旨在让同学们在完成实践课题的同时,学会如何与组内成员沟通并取得更高的工作效率;进展汇报则是保证工程项目进度,发现并反馈问题的重要手段,也能锻炼同学们撰写技术文档的能力;企业专家讲座则是让同学们将所做项目与产业实际需求相结合。

校内实操课程购置的FPGA开发板

企业讲座及学生项目汇报
谢小东老师总结道,此次“云实习”课程——是一次成功的线上实践教学探索。从最终的实习效果来看,“云实习”完全达到了以往现场实习的效果。学生完整经历了集成电路前端设计流程并进行了硬件验证,设计能力及团队合作能力得到提升。由于项目选题均要求具有一定工程应用背景,因此同学们普遍有“知识变现”的收获感。在课程中,同学们刻苦努力的精神让指导老师留下了很深刻的印象。
编辑:杨棋凌 /
审核:林坤 /
发布:陈伟