近日,Alzheimer’s & Dementia刊发了电子科技大学医学院乐卫东教授团队最新研究成果“The electrophysiological and neuropathological profiles of cerebellum in APPswe/PS1ΔE9 mice: A hypothesis on the role of cerebellum in Alzheimer’s disease”。该杂志是国际上权威的老年痴呆研究期刊,双一区期刊,五年影响因子平均20。

该工作创新性开展了AD早期小脑的电生理和神经病理研究,取得了一系列研究成果,并提出新观点认为:阿尔茨海默病早期小脑脑电异常或许可以成为AD早期诊断标志物。
阿尔茨海默氏病(AD)是老年人中最常见的痴呆亚型,目前为止还没有药物可以逆转或阻止该病的进展,AD的早期诊断是AD近年研究的热点。AD正逐渐被认为是一种全身性疾病。在疾病进展过程中,淀粉样斑块(Aβ)不仅扩散到大脑中与认知有关的区域,而且还扩散到小脑、视觉皮层、听觉皮层、嗅觉皮层,甚至在血管、肠道、腺体和其他器官。小脑在AD中的作用长期以来一直被忽视,主要是因为小脑通常被认为是平衡和运动控制的协调中心。事实上,尽管小脑只占大脑总体积的10%,但小脑有四倍于大脑的神经元,这意味着小脑可能涉及多种大规模脑功能网络[1-3]。
该研究发现,APPswe/PS1ΔE9 小鼠的小脑脑电图(EEG)较WT小鼠发生了明显的变化,主要表现在小脑EEG功率谱密度的大幅升高,且升高主要发生在夜晚。这种小脑脑电的改变要早于AD病理的出现,更早于认知障碍发生。
研究还通过时频研究发现APPswe/PS1ΔE9 小鼠快速眼球运动(REM)睡眠和非快速眼运动(NREM)睡眠转为觉醒时小脑EEG能量变化较WT小鼠更大,提示AD小鼠早期就存在睡眠异常。

有意思的是,该研究还发现了APPswe/PS1ΔE9 小鼠大脑EEG 的功率谱密度较WT小鼠显著降低,而这个现象主要出现在白天。

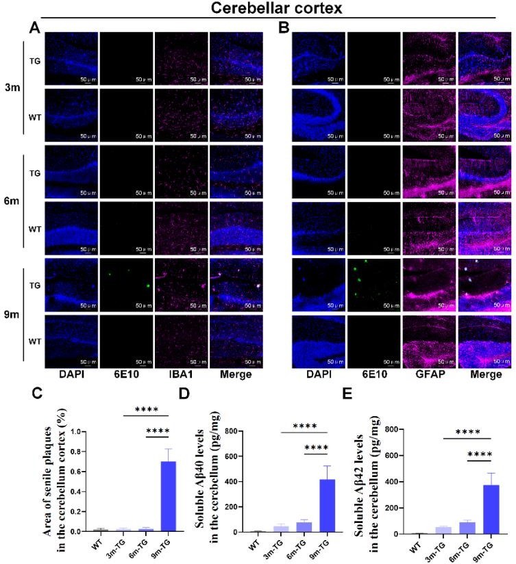
另外,研究还明确了APPswe/PS1ΔE9 小鼠小脑的Aβ病理特征和神经病理学变化,阐明了随AD疾病发生发展,小脑内病理、小胶质细胞和星型胶质细胞的特征。

该研究不仅为AD的早期诊断研究提供了新的方向,为阐明小脑脑电作为AD早期生物标志物的可行性提供了理论基础,更为今后的AD防治和干预提供潜在的靶点。
参考文献:
1. Azevedo FAC, Carvalho LRB, Grinberg LT, et al. Equal numbers of neuronal and nonneuronal cells make the human brain an isometrically scaled-up primate brain. J Comp Neurol. 2009;513(5):532-541. https://doi.org/10.1002/cne.21974
2. Singh-Bains MK, Linke V, Austria MDR, et al. Altered microglia and neurovasculature in the Alzheimer’s disease cerebellum. Neurobiol Dis.2019;132:104589. https://doi.org/10.1016/j.nbd.2019.104589
3. Braak H, Del Tredici K. Alzheimer’s pathogenesis: is there neuron-to-neuron propagation? Acta Neuropathol (Berl).2011;121(5):589-595.https://doi.org/10.1007/s00401-011- 0825-z
相关信息:
Hang Yu, Manli Wang, Qiu Yang, Xiaojiao Xu, Rong Zhang, Xi Chen, Weidong Le. The electrophysiological and neuropathological profiles of cerebellum in APPswe/PS1ΔE9 mice: A hypothesis on the role of cerebellum in Alzheimer’s disease. Alzheimer's & Dementia.
论文DOI:10.1002/alz.12853.