近日,自动化学院2019级测控技术与仪器专业本科生贾伟楠以《Maximum mixture correntropy based Student-t kernel adaptive filtering for indoor positioning of Internet of Things》为题,在线发表于SCI一区TOP期刊《Information Sciences》(IF=8.1),贾伟楠为第一作者,谢永乐为指导教师。该工作在谢永乐教授“电磁与声波测量”团队完成,电子科技大学自动化工程学院为第一完成单位,共同作者还有李西峰、毕东杰。该文于2022年5月投稿;贾伟楠于2023年9月保送入中国科学技术大学网络空间安全学院“网络空间安全”专业攻读硕士学位。
物联网(IoT)中的实时高质量定位,尤其是室内定位,一直是物联网应用技术的重要研究课题之一。由于室内环境的高度复杂性,尤其是多重障碍、非视距传播等因素,精准且鲁棒的室内定位技术始终面临巨大挑战。作为一种经济、高效的室内定位技术,基于指纹的定位以其较强的鲁棒性和可接受的精度,在实际应用中获得了广泛关注。然而,这些现有技术在面对复杂噪声和动态变化的环境时,依然存在精度和稳定性上的不足。
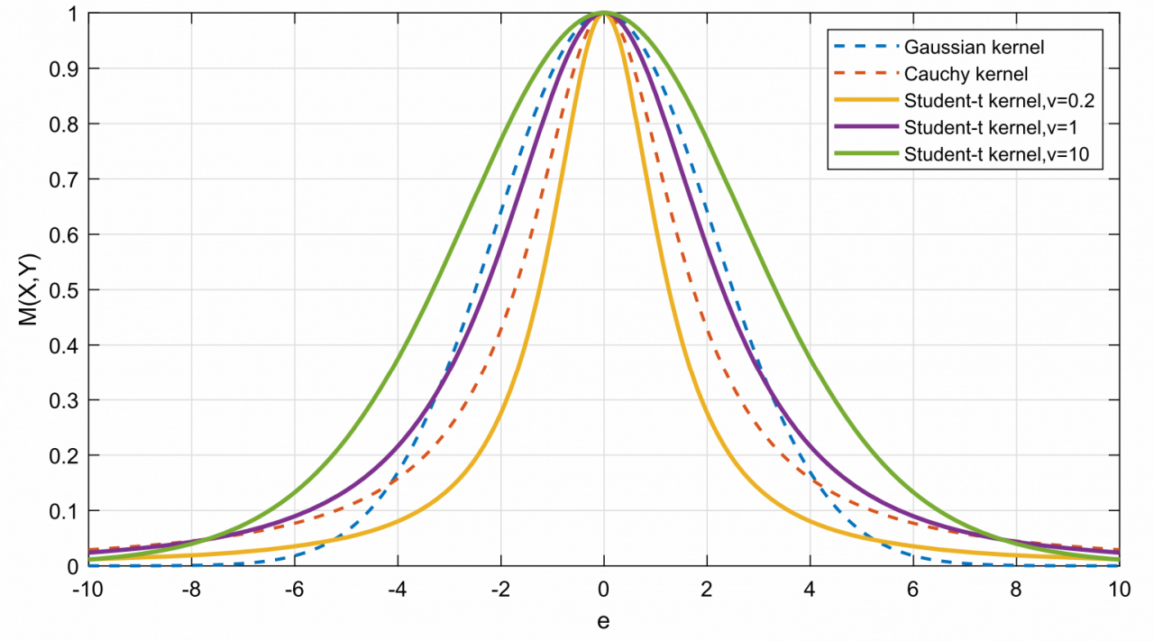
为了解决这一问题,电子科技大学自动化工程学院“电磁与声波测量”团队提出了一种新的基于指纹的定位方法,称为Student-t核混合相关熵自适应滤波算法(St-KRMMC),以保证高精度和强鲁棒性的位置估计。与传统的基于指纹的方法相比,该方法具有两个显著优点:首先,采用混合熵作为代价函数,在保持高定位精度的同时,对位置估计结果提供更强的鲁棒性;其次,对复杂的室内环境,利用Student-t核函数对抗室内场景中普遍存在的重尾噪声,进一步提高估计的精度。图1展示了不同核函数的对比,Student-t核函数表现出长尾特性且在表征上具有更多的自由度。

图1 不同核函数对比
为了评估新算法St-KRMMC在室内定位应用中的准确性和鲁棒性,研究团队在多个实验场景中进行了大量实验,结果显示,无论是在仿真场景还是两个典型的实际应用环境中(见图2和图3),St-KRMMC算法均显著提升了定位精度和系统稳定性,为室内定位技术的实际部署提供了强有力的方法支持。以实际场景2为例,本文算法与其他方法的对比见图4及表1。

图2 真实场景2布局

图3 真实场景RSSI测量设备

图4真实场景2中与经典KAF算法效果对比
表1真实场景2中St-KRMMC与现有方法的比较

研究团队提出的算法有效兼顾了物联网室内定位领域的鲁棒性和准确性问题,该方法对在其他易受网络攻击和故障影响的场景中也有潜在应用价值,比如自动驾驶车辆的分布式排队控制、多智能体系统服务的共识控制和离散时间非线性系统等领域,特别是在多任务协同和系统恢复方面具有潜在优势。
文章地址:https://doi.org/10.1016/j.ins.2024.121729。
编辑:助理编辑 /
审核:刘瑶 /
发布:李果