近日,生命学院生物信息学团队在生命科学领域顶级期刊《iMeta》发表题为《scRiskCell: A single-cell framework for quantifying islet risk cells and their adaptive dynamics in type 2 diabetes》的研究论文。该论文第一作者为电子科技大学生命学院2023级博士研究生谢雪琴,通讯作者为电子科技大学生命学院林昊教授、吕昊讲师、黄健教授。
针对2型糖尿病进展过程中胰岛风险细胞的异常扰动解析问题,作者使用涵盖2型糖尿病不同进展阶段的大规模胰岛单细胞转录组测序数据,基于可解释性分析框架scRiskCell识别与量化受疾病扰动影响的细胞类型特异性胰岛风险细胞。scRiskCell从细胞内在转录特征出发,建立细胞表达状态与供体疾病程度之间的关联,为糖尿病早期预警与临床动态监测提供了新思路。

图1. scRiskCell模型框架
亮点:
● 开发了一个可解释的计算框架scRiskCell,基于大规模人类胰岛单细胞表达谱,识别受疾病扰动影响的细胞类型特异性风险细胞;
● 风险细胞特征揭示糖尿病的进展轨迹,其数量变化与个体血糖波动及胰岛β细胞功能衰竭密切相关;
● scRiskCell在多个独立队列中展现出稳健的泛化能力,能够识别包括稀有ε细胞在内的低丰度风险细胞;
● scRiskCell揭示疾病进展过程中胰岛细胞功能障碍的关键调控程序及其动态扰动特征,为糖尿病早期预警与机制研究提供新思路。
2型糖尿病(T2D)作为一种典型的代谢紊乱疾病,其主要特征为胰岛素分泌功能障碍。在疾病发展过程中,患者通常会经历一个关键的糖尿病前期(preT2D)阶段——此时血糖水平虽未达到临床诊断标准,但已显著高于正常范围,并伴随着胰岛β细胞对葡萄糖刺激的胰岛素分泌反应逐渐减弱。这一阶段犹如站在疾病发展的十字路口,若不及时干预,大多数患者最终会发展为典型的糖尿病。尽管目前已有大量关于糖尿病分子机制的研究,但糖尿病前期向典型糖尿病转变的具体驱动机制的认知仍然有限。
为解决上述问题,作者开发了scRiskCell,这是一个基于机器学习的计算框架,能够识别胰岛中的细胞类型特异性风险细胞(包括稀有的ε细胞),从而揭示糖尿病进展机制及罕见细胞类型的潜在作用。通过严格的样本内和跨样本评估,作者证明scRiskCell能够在不同队列中稳健地检测出真正受疾病扰动的风险细胞,即使在低丰度细胞群体中也能实现,同时有效排除了技术和供体背景造成的混杂干扰。该框架不仅能够量化糖尿病连续疾病进程中(从正常血糖到糖尿病前期,进一步到糖尿病)风险细胞比例的动态变化,还能识别疾病进展过程中驱动β细胞功能障碍的关键转录程序。与基于供体水平的传统分析方法相比,scRiskCell显著提高了对疾病相关基因表达变化的检测灵敏度,同时为解析糖尿病进程中基因调控网络(GRN)的动态重编程提供了新的见解。

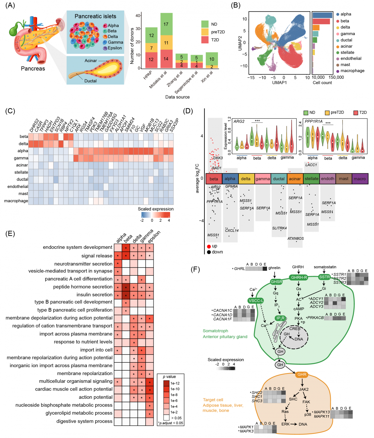
图2. 人类胰岛数据整合分析

图3.scRiskCell性能与应用
本研究得到了国家自然科学基金和四川省自然科学基金等项目的支持。
论文链接:https://onlinelibrary.wiley.com/doi/10.1002/imt2.70060
编辑:罗莎 /
审核:李果 /
发布:陈伟