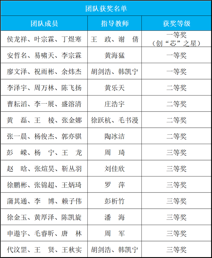
7月27日—31日,“华为杯”第八届中国研究生创“芯”大赛决赛在南京大学苏州校区举行。经过激烈角逐,我校参赛团队表现优异,斩获一等奖3项、二等奖4项、三等奖7项。本次大赛一等奖设置18项,我校一等奖获奖总数位列全国高校第一,创历史新高。在一等奖队伍路演争夺三个创“芯”之星环节中,集成电路科学与工程学院“汪喵队”凭借精彩表现成功摘星,夺得创“芯”之星荣誉称号。此外,在企业命题专项赛中,我校荣获一等奖3项、二等奖4项,优秀奖1项。同时,我校获得大赛“优秀组织单位”奖,集成电路科学与工程学院王政教授、谢倩副教授、黄海猛副教授,通信抗干扰全国重点实验室胡剑浩教授、韩凯宁副教授分别荣获“优秀指导教师”奖。


中国研究生创“芯”大赛是教育部学位管理与研究生教育司指导的中国研究生创新实践系列赛事之一,以“创芯·选星·育芯”的宗旨,高度聚焦服务国家集成电路产业发展战略,在推动集成电路领域高层次人才培养方面成效显著。大赛自启动以来,吸引了206个研究生培养单位的1483支队伍报名,参赛硕、博士研究生4160人,指导老师1362人,报名规模再创新高。经过初评,共有188支队伍入围决赛。决赛分为答题(基础题笔试+上机设计)、答辩和竞演三个环节,最终评选出一等奖18项、二等奖65项、三等奖186项,优秀组织单位42个,优秀指导教师23名。决赛期间同期举办了集成电路产教融合论坛暨院长论坛、集成电路学科研究生思政论坛、Chiplet创新论坛、二维材料技术论坛、EDA产业前沿技术论坛、人才集市、企业参访等系列活动。我校集成电路学院陈万军教授、钱凌轩教授、党委副书记于淼分别受邀出席集成电路产教融合论坛暨院长论坛、集成电路学科研究生思政论坛并作主题报告和分享交流。

学校高度重视研究生创新实践能力培养,将学科竞赛作为落实立德树人根本任务,推动产教融合、科教融汇,提升研究生培养质量的重要抓手,推动研究生教育高质量发展。研究生院大力实施“研究生科技创新支持项目”,重点围绕教育部“中国研究生创新实践系列大赛”等多项重要赛事,积极构建研究生学科竞赛分类分级的培育指导体系。在研究生院指导下,集成电路学院作为中国研究生创“芯”大赛的校内组织单位,积极对接大赛组委会,组织专家开展赛事宣讲,聘请教练团队进行赛前培训,通过团队走访、政策宣讲等多种形式广泛动员校内师生报名,并组织校内选拔赛。最终吸引全校60支队伍报名参赛,创历史新高,为学校参赛团队在全国总决赛中取得优异成绩奠定了坚实基础。


下一步,学校将继续以服务国家关键领域的国际级、国家级和行业顶尖企业级重要赛事为牵引,加强对学科竞赛的支持引导,以赛育人、以赛促研、以赛促教、以赛促创,推动“四链”融合,着力培养国家重点、急需领域拔尖创新人才,为服务国家发展战略,加快建设教育强国、科技强国、人才强国贡献成电智慧和力量。
第八届中国研究生创“芯”大赛电子科技大学获奖名单


编辑:刘瑶 /
审核:李果 /
发布:陈伟