即可将网页分享至朋友圈
校内各二级单位:
为深入贯彻落实建设网络强国和教育强国的战略部署,大力推动各级教育行政部门及高校信息技术应用创新能力的提升,培养实战型创新人才,中国教育技术协会决定举办2025第二届教育信息技术应用创新大赛。
根据《四川省教育信息化与大数据中心(四川省电化教育馆)关于组织参加2025第二届教育信息技术应用创新大赛的函》要求,请各单位积极组织队伍参赛,现将大赛相关事宜通知如下:
一、赛项设置
(一)参赛对象
各级教育行政部门、学校从事信息化工作的在职人员和高等院校在校师生。
(二)参赛流程
本届大赛采用线上初赛/区域赛+全国总决赛赛制。全国划分为东北、华北、华东、华中、华南、西北、西南等七个赛区,参赛选手根据学校所在省份参加分赛区决赛,优胜者进入全国总决赛。
目前大赛报名已全面开启,了解详情请登录大赛官网https://eic.educoder.net/。
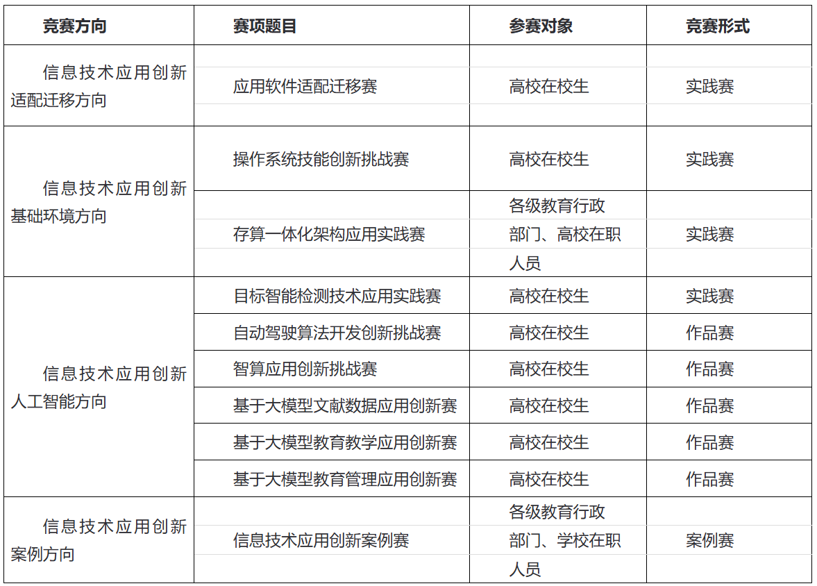
(三)大赛赛项
本届大赛分四个大技术方向,10个赛项。各赛项题目、参赛对象、竞赛形式见下表。

(四)报名方式
1. 参赛对象为学生的赛项
以学校为单位,参赛队报名数量不限,每个参赛队1-3人,须为同校在校学生,性别和年级不限;指导教师 1位,为本校在职教师;每队指定队长 1名。报名将分两组进行,其中 A组为本科及以上组,B组为高职组。
2. 参赛对象为各级教育行政部门及学校在职人员的赛项
参赛队报名数量不限,每个参赛队1-3人,均由在职人员组成,每队 指定队长1名。报名将分三组进行,A组为高校组、B组为中小学组(含中职)、C组为行政部门组。
参赛队员报名通过审核后参加赛前培训,提前熟悉赛题赛制。
(五)规则说明
1. 实践赛
赛程一:初赛阶段
采用在线答题的竞赛方式,所有参赛队伍需在同一时间在统一的竞赛平台完成参赛。答题完毕后,由竞赛系统自动评分,再由组委会组织专家复核评分并公布晋级区域赛名单。
赛程二: 区域赛阶段
采用现场真机理论考试+实操考核竞赛方式,参赛选手在竞赛平台实操任务作答,在线提交答题结果和答题报告。答题完毕后由竞赛系统自动评分,再由组委会组织专家复核评分,最终公布成绩,并公布晋级全国赛决赛名单。各单位如有多支参赛队,成绩最好的一支进入下一轮比赛。
赛程三:全国赛决赛阶段
采用现场真机实操竞赛方式,参赛选手在竞赛平台实操任务作答,在线提交答题结果和答题报告。答题完毕后,由竞赛系统自动评分,再由组委会组织专家复核评分,最终公布成绩。
赛程一及赛程二根据实际报名情况确定,组委会有权根据各赛项和各赛区的具体情况进行灵活调整。
2.作品赛、案例赛
赛程一: 区域赛阶段
采用组织专家评审的方式进行。参赛队伍需要在规定时间段内完成赛项要求并提交方案,提交包括成果应用案例方案、成果 实施技术文档和成果演示视频,经专家评审并打分,后由组委会组织专家复核评分,最终公布成绩和晋级全国赛决赛名单。
赛程二:全国赛决赛阶段
采用现场路演+答辩+专家评审的方式进行。由参赛选手对方案进行讲解、演示并回答评委提出的问题,专家评委综合参赛队提交的方案内容、路演及答辩的表现现场予以打分。后由组委会组织专家复核评分,最终公布成绩。
二、奖项设置
大赛将评选出特等奖、一等奖、二等奖、三等奖等奖项,获奖队伍获得相应级别奖金和证书。对于在大赛组织中贡献突出的地区、单位和个人将颁发最佳地方组织奖、最佳学校组织奖、个人突出贡献奖等奖项。
三、时间安排
(一)报名段:截止至 2025年6月30日
访问大赛官网(https://eic.educoder.net)报名。
(二)培训阶段: 2025年6月
培训具体时间和形式另行通知。
(三)线上初赛/区域赛比赛阶段:2025年7月—8月
初赛线上, 区域赛线下。具体时间和地点安排另行通知。
(四)全国总决赛: 2 0 2 5年9月— 10月
线下决赛。具体时间和地点安排另行通知。
四、宣讲会时间、地点
时间:2025年6月20日(周五) 14:00~16:00
地点:电子科技大学(清水河校区)国际创新中心D区104报告厅
五、联系方式
陈老师(18658880818,mochen@zju.edu.cn)
李老师(15600365253,eitil@moe.edu.cn)
电子科技大学信息中心
2025年6月13日
编辑:刘瑶 / 审核:王晓刚 / 发布:陈伟